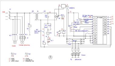
Электрическая схема рейсмуса СР6-9, СР8-1 Ставропольского завода «Красный Металлист»

Электрические схемы рейсмусовых станков СР6-9 и СР8-1 Ставропольского завода «Красный Металлист» идентичны. Небольшая разница лишь в реализации. Так как электродвигатель более старшего рейсмуса СР8-1 значительно крупнее, поэтому он не поместился внутрь рейсмуса, а расположен «на вылете» и имеет фланцевое крепление. В рейсмусе СР6-9 двигатель расположен внутри станка, имеет конструктивное исполнение на лапах и установлен на качающейся платформе.
Описание работы электрической схемы СР6-9 и СР8-1 Ставропольского завода «Красный Металлист».
Трансформатор питания формирует 3 питающих напряжения:
- 110в управление магнитными пускателями станка
- 24 в питание ламп индикации на панели управления
- 29 в питание электромагнитов в редукторе привода подачи и подъем-опускание стола.
Питающее напряжение 110 в через предохранитель Пр1, два концевых выключателя В4,В5(двери), (кн2-кн6) поступает на общую шину питания всех магнитных пускателей рейсмуса.
Второй полюс этого же напряжения 110 в через блокировку верхней вытяжной панели В6 поступает на кнопку Кн5 пуска главного двигателя М1. При включении кнопки Пуск (Кн5) самоблокируется нормальноразомкнутыми контактами магнитного пускателя Р1. Запускается главный двигатель (вращение строгального вала). При этом нормальнозамкнутая пара контактов пускателя Р1 отключит напряжение с т.13 (цепь питания магнитных пускателей элетромагнитных муфт подъема ЭМ1, опускания ЭМ2) таким образом включение пускателей Р3-Р4 не произойдет и подъем опускание стола при включенном главном двигателе становиться невозможным. Одновременно через другую нормальноразомкнутую пару контактов Р1 подается питание на контакт «11» (Кн6), т.е. появляется возможность включения магнитного пускателя Р2 (двигателя привода подачи), который при включении так же самоблокируется своими нормальноразомкнутыми контактами. При этом нормальноразомкнутая пара контактов реле Р2 подает питание 29 в на выпрямитель. Т.е. при каждом включении двигателя подачи вырабатывается постоянное напряжение приблизительно 30 в, которые в зависимости от режима работы рейсмусового станка СР6-9, СР8-1 подаются либо на электромагнитные муфты ЭМ2,Эм3 в случае подъем-опускание, либо на муфту ЭМ1 когда идет обычная работа. Данная муфта предназначена для торможения стола при отключении режима подъема или опускания. Её работа заключается в уменьшении времени остановки стола при движении стола вверх или вниз.
Добавим, что все три электромагнитные муфты находятся внутри редуктора и при подачи на них постоянного напряжения осуществляют перемещение соответствующих шестерен внутри редуктора. Питание на электромагнитные муфты подъема-опускания (находятся с обратной стороны редуктора) поступает через вращающиеся токосъемники, закрепленные на соответствующих валах внутри редуктора. Питание на электромагнитную муфту торможения подается через провода со стороны выходных валов. На практике их работа проявляется так:
При включении подачи (питание подается только на муфту торможения (ЭМ1) в редукторе вращается только выходной вал привода подачи заготовки.
При включении режима подъема (питание подается на ЭМ2) или опускания (питание подается на ЭМ3) вращается шестерня привода подъема-опускания стола. При этом вал привода движения стола меняет направление вращения в зависимости от режима подъем или опускание.
Электрическую схему рейсмусовых станков СР6-9 и СР8-1 Ставропольского завода «Красный Металлист» можно упростить. При использовании электромагнитных пускателей с катушкой питания на 220 в исключается обмотка трансформатор на 110 В и 24 в. Используем маломощный трансформатор с одной выходной обмоткой на 29 в для питания электромагнитных муфт редуктора. Вместо ламп индикации на 24 в используются светодиодные индикаторы АД-22 (напряжением 110-220 в). Индикатор включается параллельно кнопки «пуск». В этом случае индикатор выполняет 2 функции: индикация наличия напряжения и контроль закрытия всех дверей рейсмуса. При открытии любой двери прерывается цепь питания магнитного пускателя и светодиод не горит. Так же он выключится при включении станка, когда нормально-разомкнутые контакты магнитного пускателя включаться и закоротят кнопку «пуска» соответственно индикатор АД-22.
В заключении можно сказать, что в конструкцию рейсмусовых станков СР6-9 и СР8-1 Ставропольского завода «Красный Металлист» заложен существенный запас ресурса и при квалифицированной эксплуатации и нормальном обслуживании данные станки могут еще долго выполнять функцию надежной качественной строжки пиломатериалов.
ООО "НЕВАСТАНКОМАШ" при ремонте рейсмусовых станков использует упрощенную электрическую схему представленную ниже.

